哈尔滨银行半年5曝违法 风控不守门连遭央行银监处罚
来源:龙智投资转自新浪财经 2018-11-16

中国经济网北京11月16日讯 从今年5月份至今,哈尔滨银行(1.84, 0.00,0.00%)(06138.HK)接连收到大连银监局(大连监罚决字〔2018〕7号)罚单、央行哈尔滨中心支行(牡银罚字〔2018〕1号、牡银罚字〔2018〕2号)罚单、央行佳木斯市中心支行(佳银罚字〔2018〕第1号)罚单、齐齐哈尔银监分局(齐银监罚决字〔2018〕6号)罚单、央行涪陵中心支行(涪银处罚〔2018〕第1号)罚单,因多宗违法违规共计被罚款97.5万元。

  哈尔滨银行违法违规的行为主要有:大连分行信贷管理不到位;牡丹江分行营业部及牡丹江分行牡丹支行超过期限未向央行报送账户开立、变更、撤销等资料;佳木斯分行开立账户和撤销账户未及时向央行备案;齐齐哈尔分行贷款“三查”未尽职;重庆涪陵支行违反有关反洗钱规定。

  半年报显示,哈尔滨银行净利润和营业收入双双下降。今年上半年,哈尔滨银行实现营业收入65.38亿元同比减少12.5%;归属于公司股东的净利润为26.06亿元,同比减少2.03%。

  资产质量方面,该行不良贷款余额和不良贷款率双升。截至6月末,哈尔滨银行不良贷款余额为45.06亿元,较上年末增加4.69亿元;不良贷款率为1.79%,较上年末上升0.09个百分点。

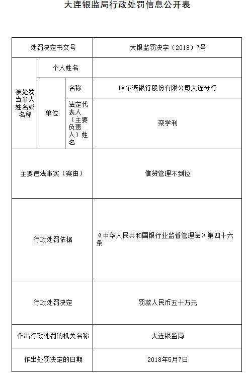
  5月14日:哈尔滨银行大连分行信贷管理违法 银监局罚款50万

  5月14日,银保监会网站公布对哈尔滨银行股份有限公司大连分行的行政处罚决定。哈尔滨银行大连分行信贷管理不到位,被大连银监局罚款五十万元。行政处罚的依据是《中华人民共和国银行业监督管理法》第四十六条。

  《中华人民共和国银行业监督管理法》第四十六条规定:银行业金融机构有下列情形之一,由国务院银行业监督管理机构责令改正,并处二十万元以上五十万元以下罚款;情节特别严重或者逾期不改正的,可以责令停业整顿或者吊销其经营许可证;构成犯罪的,依法追究刑事责任:

  (一)未经任职资格审查任命董事、高级管理人员的;

  (二)拒绝或者阻碍非现场监管或者现场检查的;

  (三)提供虚假的或者隐瞒重要事实的报表、报告等文件、资料的;

  (四)未按照规定进行信息披露的;

  (五)严重违反审慎经营规则的;

  (六)拒绝执行本法第三十七条规定的措施的。

  7月23日:哈尔滨银行牡丹江违法逾期或未报账户资料 遭央行处罚

  7月23日,中国人民银行哈尔滨中心支行网站发布行政处罚信息显示,哈尔滨银行股份有限公司牡丹江分行营业部及牡丹江分行牡丹支行,超过期限或未向中国人民银行报送账户开立、变更、撤销等资料。中国人民银行哈尔滨中心支行给予其警告,并分别处以5000元罚款。

  9月3日:哈尔滨银行佳木斯分行违法管理账户 遭央行警告并罚款

  9月3日,中国人民银行哈尔滨中心支行网站发布行的政处罚信息公开表(佳银罚字〔2018〕第1号)显示,哈尔滨银行股份有限公司佳木斯分行开立账户和撤销账户未及时向人民银行备案,被中国人民银行佳木斯市中心支行警告并罚款1.5 万元人民币。

  10月26日:哈尔滨银行齐齐哈尔分行因贷款“三查”未尽职 被罚25万元

  10月26日,银保监会网站公布的行政处罚信息公开表(齐银监罚决字〔2018〕6号)显示,哈尔滨银行股份有限公司齐齐哈尔分行贷款“三查”未尽职,依据《中华人民共和国银行业监督管理法》第四十六条,被齐齐哈尔银监分局罚款25万元人民币。

  《中华人民共和国银行业监督管理法》第四十六条规定:银行业金融机构有下列情形之一,由国务院银行业监督管理机构责令改正,并处二十万元以上五十万元以下罚款;情节特别严重或者逾期不改正的,可以责令停业整顿或者吊销其经营许可证;构成犯罪的,依法追究刑事责任:

  (一)未经任职资格审查任命董事、高级管理人员的;

  (二)拒绝或者阻碍非现场监管或者现场检查的;

  (三)提供虚假的或者隐瞒重要事实的报表、报告等文件、资料的;

  (四)未按照规定进行信息披露的;

  (五)严重违反审慎经营规则的;

  (六)拒绝执行本法第三十七条规定的措施的。

  11月15日:哈尔滨银行重庆涪陵支行因违反有关反洗钱规定 被罚20万元

  11月15日,中国人民银行涪陵中心支行网站发布的行政处罚信息公开表(涪银处罚〔2018〕第1号)显示,哈尔滨银行股份有限公司重庆涪陵支行违反有关反洗钱规定的行为,被中国人民银行涪陵中心支行处以20万元罚款,并对该单位直接责任人处以1.4万元罚款。


(本文来自于中国经济网)

责任编辑:白仲平

 
   
 
 
更多文章
 
   
版权所有 @ 广州市龙智投资管理有限公司 粤ICP备09007081号